Disproportionate Exposure to Urban Heat Islands

An analysis of socioeconomic status in Portland, Oregon

Jackson Voelkel | Portland State University

Introduction

By 2050 we will see an addition 2.5 billion people living in urban environments (United Nations, 2015).

Global temperatures are rising - current models predict increases of up to 5.7°C for the Pacific Northwest (Mote & Salathé Jr., 2010).

Source: Mote & Salathé Jr., 2010. Global mean annual surface temperature changes in °C.

Worldwide economic damages from just 1°C rise in global temperatures could be as much as 448 billion USD (Tol, 2002).

Source: Burke, Hsiang, & Miguel, 2015. Change in GDP per capita.

Climate change is expected to reduce global food production by ~2.3% by the 2050s due to stress on agricultural systems (Calzadilla et al., 2013).

Source: Calzadilla et al., 2013. Changes in total agricultural production (negative) and world market price (positive) by crop.

Urban Heat Islands (UHI)

  • Date back to the early 1800's (Howard, 1820)
  • Intra-urban temperatures
  • High spatial variability
Source: Berkeley Lab Heat Island Group. An overview of urban warming.

Satellite-based UHI Descriptions

    Source: (left) Langley Research Center, NASA. (right) AST08 Data, Portland, Oregon.
  • Free
  • Reputable - Ubiquitous Use
  • Easily Accessible

Satellite-based UHI Descriptions

    Cons:
  • Poor Resolution (Sobrino, Oltra-Carrió, Sòria, Bianchi, & Paganini, 2012)
  • Documented Inaccuracies (Song, Park, Song, & Park, 2014)

Vehicular Traverse-based UHI Descriptions

Dates back to before satellites.

Source: Chandler (1962). Cross-London Temperatures.
Source: Chandler (1962). Temperature sensor mounted to vehicle.
Source: Yokobori (2009). Scooter-mounted temperature sensor diagram.
Source: OPB/Profita (2015). Jackson hooks up a temperature sensor in preperation for a traverse.

Concept: many in situ measurements. Today, computers can model relationships.

Data

Health and Heat

  • Hidden Killer, #1 natural hazard in post-industrial societies (Poumadère, Mays, Le Mer, & Blong, 2005)
  • Intra-urban temperatures
  • High spatial variability
Source: NASA Moderate Resolution Imaging Spectroradiometer. 2003 European Heat Wave - Approximately 11,000 deaths in France alone.

Other studies have shown that marginalized populations tend to experience more exposure to temperature (Huang, Zhou, & Cadenasso, 2011).


Are people experiencing the same temperatures in Portland, Oregon?

Are marginalized and lower socioecnomic status populations experiencing higher temperatures in Portland, Oregon?

Background

Vulnerability: Conceptual Framework

  1. Exposure
  2. Sensitivity
  3. Adaptive Capacity



Source: Turner et al. (2003).

Exposure

Direct contact to stressor by individual or population/subpopulation.

ie live/work in degraded environments

Sensitivity

Intrinsic: fixed characteristic

ie genetics, age


Acquired: adopted characteristic

ie tobacco/alcohol use, exercise




Source: Sexton (1997).

Adaptive Capacity

Ability to cope with - or understand the presence of - degraded environments.

ie income, race, individual sociality, social cohesion




Source: Yohe & Tol (2002), Grothmann & Patt (2005), Semenza et al. (1996).

Assessing Vulnerability

Why look for this area betwee adaptive capacity and exposure?

Morbidity, Mortality, and Disproportionate Exposure

Socioeconomic Status drives mobidity and mortality arcoss environmental stressors.

Source: Adler et al. (1994); Kershaw, Gower, Rinner, & Campbell (2013); Polednak (1989).

Direct link between mortality and income

Source: Graham, Chang, & Evans (1992).

Environmental Justice

Environmental justice is the fair treatment and meaningful involvement of all people regardless of race, color, national origin, or income, with respect to the development, implementation, and enforcement of environmental laws, regulations, and policies.
Source: United States Environmental Protection Agency (2010).

Hypothesis


People with low adaptive capacity are experiencing hotter urban temperatures than their high adaptive capacity counterparts.

    Measured through:
  1. Socioeconomic status (SES)
  2. Affordable Housing Placement

Methods: Data

Study Area

Portland, Oregon

Datasets

Urabn Heat Island Model

  • Source: Sustaining Urban Places Research Lab
  • Traverse-based
  • Coverage: City of Portland
  • Resolution: 1m
  • Time: 7pm (chosen over 6am and 3pm)
Urabn Heat Island Model

Census Geometries

  • Source: United States Census Bureau
  • Block Groups
  • American Community Survey
  • Embeded sociodemographics
Census Geometries

Combining Census and Temperature Datasets

Zonal Statistics

  • Calculates statistics for raster cells that fall within a single or multiple polygons
  • Standard practice, even for UHI work (Huang, Zhou, & Cadenasso, 2011).
Combining Census and Temperature Datasets

Affordable Housing

  • Source: Oregon Metro Regional Land Information System (RLIS)
  • HUD data, Section 8, etc.
Affordable Housing

All Buildings

  • Source: Oregon Metro Regional Land Information System (RLIS)
  • Building-level vector data
  • Intrinsic use data (residential, industrial, etc.)

City Boundaries

  • Source: Oregon Metro Regional Land Information System (RLIS)
  • Cities in the region
  • Extracted the City of Portland

Methods: Analyses

Income

Income: Geographic Distribution

Income: Hypothesis



$H_{0}$: $\mu_{Low \space Income} - \mu_{High \space Income} = 0$

$H_{1}$: $\mu_{Low \space Income} - \mu_{High \space Income} > 0$

$\alpha$ = $0.05$


Where:
$\mu_{Low \space Income}$ = Mean temperature of low income block groups
$\mu_{High \space Income}$ = Mean temperature of high income block groups

Populations of Color

Populations of Color: Geographic Distribution

Populations of Color: Hypothesis



$H_{0}$: $\mu_{Non \space White} - \mu_{White} = 0$

$H_{1}$: $\mu_{Non \space White} - \mu_{White} > 0$

$\alpha$ = $0.05$


Where:
$\mu_{Non \space White}$ = Mean temperature of block groups with large population of color
$\mu_{White}$ = Mean temperature of block groups with small population of color

Education

Education: Geographic Distribution

Education: Hypothesis



$H_{0}$: $\mu_{Low \space Edu} - \mu_{High \space Edu} = 0$

$H_{1}$: $\mu_{Low \space Edu} - \mu_{High \space Edu} > 0$

$\alpha$ = $0.05$


Where:
$\mu_{Low \space Edu}$ = Mean temperature of block groups with larger population with less education
$\mu_{High \space Edu}$ = Mean temperature of block groups with small population with less education

Isolated Elderly

Isolated Elderly: Geographic Distribution

Isolated Elderly: Hypothesis



$H_{0}$: $\mu_{Isolated \space Eld.} - \mu_{Accompanied \space Eld.} = 0$

$H_{1}$: $\mu_{Isolated \space Eld.} - \mu_{Accompanied \space Eld.} > 0$

$\alpha$ = $0.05$


Where:
$\mu_{Isolated \space Eld.}$ = Mean temperature of block groups with large population of isolated older adults
$\mu_{Accompanied \space Eld.}$ = Mean temperature of block groups with small population of isolated elderly

Poor English Skills

Poor English Skills: Geographic Distribution

Poor English Skills: Hypothesis



$H_{0}$: $\mu_{Poor \space Eng.} - \mu_{Good \space Eng.} = 0$

$H_{1}$: $\mu_{Poor \space Eng.} - \mu_{Good \space Eng.} > 0$

$\alpha$ = $0.05$


Where:
$\mu_{Poor \space Eng.}$ = Mean temperature of block groups with large population with poor english skills.
$\mu_{Good \space Eng.}$ = Mean temperature of block groups with small population with poor english skills.

Building Level Analysis:
Affordable Housing

Affordable Housing: Hypothesis



$H_{0}$: $\mu_{AH} - \mu_{RH} = 0$

$H_{1}$: $\mu_{AH} - \mu_{RH} > 0$

$\alpha$ = $0.05$


Where:
$\mu_{AH}$ = Mean temperature within 100m of Affordable Housing
$\mu_{RH}$ = Mean temperature within 100m of Regular Housing

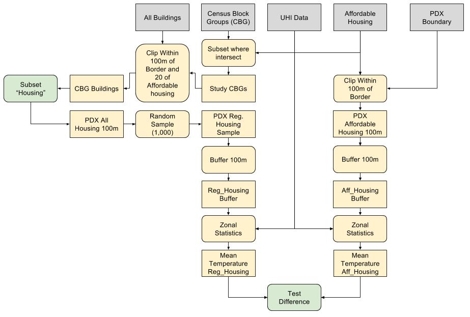
Affordable Housing: Workflow

Affordable Housing: Buffering

Results

Bifurcation of Continuous Variables

Normal Mixture Modelling (mclust in R)

Source: wikimedia

Income

7.46%+ = High

Income: Student's t-test Results

t P-Value 95%
Interval
Low
95%
Interval
High
2.0848 0.0378 0.009°C 0.317°C


Result: Reject the Null Hypothesis

Race

20.16%+ = High

Race: Student's t-test Results

t P-Value 95%
Interval
Low
95%
Interval
High
5.7579 1.565e-08 0.274°C 0.558°C


Result: Reject the Null Hypothesis

Education

8.09%+ = High

Education: Student's t-test Results

t P-Value 95%
Interval
Low
95%
Interval
High
7.8371 3.359e-14 0.402°C 0.672°C


Result: Reject the Null Hypothesis

Isolated Elderly

6.624%+ = High

Isolated Elderly: Student's t-test Results

t P-Value 95%
Interval
Low
95%
Interval
High
-0.0709 0.944 -0.221°C 0.206°C


Result: FAIL to Reject the Null Hypothesis

Poor English Skills

2.24%+ = High

Poor English Skills: Student's t-test Results

t P-Value 95%
Interval
Low
95%
Interval
High
6.0897 2.446e-09 0.297°C 0.580°C


Result: Reject the Null Hypothesis

Building Level Analysis:
Affordable Housing

Building Level Analysis: Student's t-test Results

t P-Value 95%
Interval
Low
95%
Interval
High
6.5439 7.852e-11 0.152°C 0.282°C


Result: Reject the Null Hypothesis

Conclusions

Lower Adaptive Capacity... Higher Exposure!


(Except for Isolated Elderly)

Is this vulnerability?

Not quite: what about sensitivity?

Sensitivity

    Such as:
  • Age (old, young) - easy to get
  • Obesity - hard to get (BMI from DMV... accurate?)
  • Health Records - VERY hard to get (confidentiality)

Policy implications

  • Fundamentals of environmental justice are being violated, however heat is often forgotten
  • Targeting communities during heatwaves:
    • Cooling Centers
    • Movie Tickets
    • Door hangers: lack of heat education
  • Mitigation through green infrastructure: urban trees

Urban Trees

  • Major factor in heat
  • Other benfits:
    • Reduction of PM2.5 (Nowak, Hirabayashi, Bodine, & Hoehn, 2013)
    • Reduction of PM10 (Bealey et al., 2007)
    • Reduction of NO2 (Rao, George, Rosenstiel, Shandas, & Dinno, 2014)
  • Strongly associated with higher income in Portland, Oregon
Click to toggle canopy
Click to toggle canopy

Future Research:

  • Change clustering
  • Non-Linear Modeling
    • CART / MLR Hybrid (Hart & Sailor, 2008)

References

Adler, N. E., Boyce, T., Chesney, M. A., Cohen, S., Folkman, S., Kahn, R. L., & Leonard, S. (1994). Socioeconomic status and health: The challenge of the gradient. American Psychologist, 49(1), 15–24. http://doi.org/10.1037/0003-066X.49.1.15
Baldinelli, G., & Bonafoni, S. (2015). Analysis of Albedo Influence on Surface Urban Heat Island by Spaceborne Detection and Airborne Thermography. In V. Murino, E. Puppo, D. Sona, M. Cristani, & C. Sansone (Eds.), New Trends in Image Analysis and Processing -- ICIAP 2015 Workshops (pp. 95–102). Springer International Publishing. Retrieved from http://link.springer.com/chapter/10.1007/978-3-319-23222-5_12
Bealey, W. J., McDonald, A. G., Nemitz, E., Donovan, R., Dragosits, U., Duffy, T. R., & Fowler, D. (2007). Estimating the reduction of urban PM10 concentrations by trees within an environmental information system for planners. Journal of Environmental Management, 85(1), 44–58. http://doi.org/10.1016/j.jenvman.2006.07.007
Borden, K. A., & Cutter, S. L. (2008). Spatial patterns of natural hazards mortality in the United States. International Journal of Health Geographics, 7, 64. http://doi.org/10.1186/1476-072X-7-64
Burke, M., Hsiang, S. M., & Miguel, E. (2015). Global non-linear effect of temperature on economic production. Nature, 527(7577), 235–239. http://doi.org/10.1038/nature15725
Calzadilla, A., Rehdanz, K., Betts, R., Falloon, P., Wiltshire, A., & Tol, R. S. J. (2013). Climate change impacts on global agriculture. Climatic Change, 120(1-2), 357–374. http://doi.org/10.1007/s10584-013-0822-4
Cao, X., Onishi, A., Chen, J., & Imura, H. (2010). Quantifying the cool island intensity of urban parks using ASTER and IKONOS data. Landscape and Urban Planning, 96(4), 224–231. http://doi.org/10.1016/j.landurbplan.2010.03.008
Chandler, T. J. (1962). Temperature and Humidity Traverses Across London. Weather, 17(7), 235–242. http://doi.org/10.1002/j.1477-8696.1962.tb05125.x
Chow, W. T. L., & Roth, M. (2006). Temporal dynamics of the urban heat island of Singapore. International Journal of Climatology, 26(15), 2243–2260. http://doi.org/10.1002/joc.1364
Fraley, C., & Raftery, A. E. (2002). Model-Based Clustering, Discriminant Analysis, and Density Estimation. Journal of the American Statistical Association, 97(458), 611–631. http://doi.org/10.1198/016214502760047131
Fraley, C., Raftery, A. E., Murphy, T. B., & Scrucca, L. (2012). mclust Version 4 for  R: Normal Mixture Modeling for Model-Based Clustering, Classification, and Density Estimation (Technical Report No. 597). Department of Statistics: University of Washington.
Goldreich, Y. (1985). The Structure of the Ground-Level Heat Island in a Central Business District. Journal of Climate and Applied Meteorology, 24(11), 1237–1244. http://doi.org/10.1175/1520-0450(1985)024<1237:TSOTGL>2.0.CO;2
Graham, J. D., Chang, B.-H., & Evans, J. S. (1992). Poorer Is Riskier. Risk Analysis, 12(3), 333–337. http://doi.org/10.1111/j.1539-6924.1992.tb00684.x
Grothmann, T., & Patt, A. (2005). Adaptive capacity and human cognition: The process of individual adaptation to climate change. Global Environmental Change, 15(3), 199–213. http://doi.org/10.1016/j.gloenvcha.2005.01.002
Grover, A., & Singh, R. B. (2015). Analysis of Urban Heat Island (UHI) in Relation to Normalized Difference Vegetation Index (NDVI): A Comparative Study of Delhi and Mumbai. Environments, 2(2), 125–138. http://doi.org/10.3390/environments2020125
Hart, M. A., & Sailor, D. J. (2008). Quantifying the influence of land-use and surface characteristics on spatial variability in the urban heat island. Theoretical and Applied Climatology, 95(3-4), 397–406. http://doi.org/10.1007/s00704-008-0017-5
Henry, J. A., & Dicks, S. E. (1987). Association of urban temperatures with land use and surface materials. Landscape and Urban Planning, 14, 21–29. http://doi.org/10.1016/0169-2046(87)90003-X
Hijmans, R. J. (2015). raster:  Geographic Data Analysis and Modeling. Retrieved from http://CRAN.R-project.org/package=raster
Ho, H. C., Knudby, A., Sirovyak, P., Xu, Y., Hodul, M., & Henderson, S. B. (2014). Mapping maximum urban air temperature on hot summer days. Remote Sensing of Environment, 154, 38–45. http://doi.org/10.1016/j.rse.2014.08.012
Howard, L. (1820). The Climate of London: Deduced from Meteorological Observations Made at Different Places in the Neighbourhood of the Metropolis. In Two Volumes. W.Phillips.
Huang, G., Zhou, W., & Cadenasso, M. L. (2011). Is everyone hot in the city? Spatial pattern of land surface temperatures, land cover and neighborhood socioeconomic characteristics in Baltimore, MD. Journal of Environmental Management, 92(7), 1753–1759. http://doi.org/10.1016/j.jenvman.2011.02.006
Kotharkar, R., & Surawar, M. (2016). Land Use, Land Cover, and Population Density Impact on the Formation of Canopy Urban Heat Islands through Traverse Survey in the Nagpur Urban Area, India. Journal of Urban Planning and Development, 142(1), 04015003. http://doi.org/10.1061/(ASCE)UP.1943-5444.0000277
Lee, L., Chen, L., Wang, X., & Zhao, J. (2011). Use of Landsat TM/ETM+ data to analyze urban heat island and its relationship with land use/cover change. In 2011 International Conference on Remote Sensing, Environment and Transportation Engineering (RSETE) (pp. 922–927). http://doi.org/10.1109/RSETE.2011.5964429
Mallick, J., Rahman, A., & Singh, C. K. (2013). Modeling urban heat islands in heterogeneous land surface and its correlation with impervious surface area by using night-time ASTER satellite data in highly urbanizing city, Delhi-India. Advances in Space Research, 52(4), 639–655. http://doi.org/10.1016/j.asr.2013.04.025
Meehl, G. A., & Tebaldi, C. (2004). More Intense, More Frequent, and Longer Lasting Heat Waves in the 21st Century. Science, 305(5686), 994–997. http://doi.org/10.1126/science.1098704
Metro Data Resource Center. (2015, October 30). Regional Land Information System (RLIS). Retrieved from 2015-10-30
Mote, P. W., & Salathé Jr., E. P. (2010). Future climate in the Pacific Northwest. Climatic Change, 102(1-2), 29–50. http://doi.org/10.1007/s10584-010-9848-z
NOAA. (2014). Daily Temperatures - Extremes and Normals. Retrieved May 28, 2016, from http://www.wrh.noaa.gov/pqr/pdxclimate/pg6.pdf
Nowak, D. J., Hirabayashi, S., Bodine, A., & Hoehn, R. (2013). Modeled PM2.5 removal by trees in ten U.S. cities and associated health effects. Environmental Pollution, 178, 395–402. http://doi.org/10.1016/j.envpol.2013.03.050
Oke, T. R. (1982). The energetic basis of the urban heat island. Quarterly Journal of the Royal Meteorological Society, 108(455), 1–24. http://doi.org/10.1002/qj.49710845502
Poumadère, M., Mays, C., Le Mer, S., & Blong, R. (2005). The 2003 Heat Wave in France: Dangerous Climate Change Here and Now. Risk Analysis, 25(6), 1483–1494. http://doi.org/10.1111/j.1539-6924.2005.00694.x
Rao, M., George, L. A., Rosenstiel, T. N., Shandas, V., & Dinno, A. (2014). Assessing the relationship among urban trees, nitrogen dioxide, and respiratory health. Environmental Pollution, 194, 96–104. http://doi.org/10.1016/j.envpol.2014.07.011
Saaroni, H., Ben-Dor, E., Bitan, A., & Potchter, O. (2000). Spatial distribution and microscale characteristics of the urban heat island in Tel-Aviv, Israel. Landscape and Urban Planning, 48(1–2), 1–18. http://doi.org/10.1016/S0169-2046(99)00075-4
Semenza, J. C., Rubin, C. H., Falter, K. H., Selanikio, J. D., Flanders, W. D., Howe, H. L., & Wilhelm, J. L. (1996). Heat-Related Deaths during the July 1995 Heat Wave in Chicago. New England Journal of Medicine, 335(2), 84–90. http://doi.org/10.1056/NEJM199607113350203
Sexton, K. (1997). Sociodemographic aspects of human susceptibility to toxic chemicals:: Do class and race matter for realistic risk assessment? Environmental Toxicology and Pharmacology, 4(3–4), 261–269. http://doi.org/10.1016/S1382-6689(97)10020-5
Shandas, V., van Diepen, A., Voelkel, J., & Rao, M. (2016). Coproducing Resilience through Understanding Vulnerability. In Building a Climate Resilient Economy and Society – Challenges and  Opportunities.
Sobrino, J. A., Oltra-Carrió, R., Sòria, G., Bianchi, R., & Paganini, M. (2012). Impact of spatial resolution and satellite overpass time on evaluation of the surface urban heat island effects. Remote Sensing of Environment, 117, 50–56. http://doi.org/10.1016/j.rse.2011.04.042
Song, B., Park, K., Song, B., & Park, K. (2014). Validation of ASTER Surface Temperature Data with In Situ Measurements to Evaluate Heat Islands in Complex Urban Areas, Validation of ASTER Surface Temperature Data with In Situ Measurements to Evaluate Heat Islands in Complex Urban Areas. Advances in Meteorology, Advances in Meteorology, 2014, 2014, e620410. http://doi.org/10.1155/2014/620410, 10.1155/2014/620410
Sullivan, K. D. (1995). July 1995 Heat Wave (Natural Disaster Survey Report). Silver Spring, Maryland: U.S. Department of Commerce - National Oceanic and Atmospheric Administration. Retrieved from http://www.nws.noaa.gov/os/assessments/pdfs/heat95.pdf
SUPR. (2015). Urban Heat Island Model, Portland, Oregon. Sustaining Urban Places Research Lab.
Takebayashi, H., & Moriyama, M. (2009). Study on the urban heat island mitigation effect achieved by converting to grass-covered parking. Solar Energy, 83(8), 1211–1223. http://doi.org/10.1016/j.solener.2009.01.019
Tol, R. S. J. (2002). Estimates of the Damage Costs of Climate Change. Part 1: Benchmark Estimates. Environmental and Resource Economics, 21(1), 47–73. http://doi.org/10.1023/A:1014500930521
Turner, B. L., Kasperson, R. E., Matson, P. A., McCarthy, J. J., Corell, R. W., Christensen, L., … Schiller, A. (2003). A framework for vulnerability analysis in sustainability science. Proceedings of the National Academy of Sciences, 100(14), 8074–8079. http://doi.org/10.1073/pnas.1231335100
United Nations. (2015). World Urbanization Prospects: The 2014 Revision (No. (ST/ESA/SER.A/366)). Department of Economic and Social Affairs, Population Division. Retrieved from http://esa.un.org/unpd/wup/Publications/Files/WUP2014-Report.pdf
United States Environmental Protection Agency. (2010, June 10). Vocabulary Catalog. Retrieved May 22, 2016, from https://iaspub.epa.gov/sor_internet/registry/termreg/searchandretrieve/glossariesandkeywordlists/search.do?details=&vocabName=Env%20Justice%20Key%20Terms
U.S. Census Bureau. (2014). TIGER/Line Shapefile, 2014, state, Oregon, Current Block Group State-based. Retrieved from http://www2.census.gov/geo/tiger/TIGER2014/BG/tl_2014_41_bg.zip
van Hove, L. W. A., Jacobs, C. M. J., Heusinkveld, B. G., Elbers, J. A., van Driel, B. L., & Holtslag, A. A. M. (2015). Temporal and spatial variability of urban heat island and thermal comfort within the Rotterdam agglomeration. Building and Environment, 83, 91–103. http://doi.org/10.1016/j.buildenv.2014.08.029
Weng, Q., Lu, D., & Schubring, J. (2004). Estimation of land surface temperature–vegetation abundance relationship for urban heat island studies. Remote Sensing of Environment, 89(4), 467–483. http://doi.org/10.1016/j.rse.2003.11.005
Wong, N. H., & Yu, C. (2005). Study of green areas and urban heat island in a tropical city. Habitat International, 29(3), 547–558. http://doi.org/10.1016/j.habitatint.2004.04.008
Yohe, G., & Tol, R. S. J. (2002). Indicators for social and economic coping capacity—moving toward a working definition of adaptive capacity. Global Environmental Change, 12(1), 25–40. http://doi.org/10.1016/S0959-3780(01)00026-7
Yokobori, T., & Ohta, S. (2009). Effect of land cover on air temperatures involved in the development of an intra-urban heat island. Climate Research, 39(1), 61–73. http://doi.org/10.3354/cr00800
Yüksel, A., Akay, A. E., & Gundogan, R. (2008). Using ASTER Imagery in Land Use/cover Classification of Eastern Mediterranean Landscapes According to CORINE Land Cover Project. Sensors, 8(2), 1237–1251. http://doi.org/10.3390/s8021287