Jackson Voelkel | Portland State University | 3/13/2017
Graphic from Wikimedia Commons. Is this an over-simplification?
The City of Portland (among many others) considers UHI an important long-term planning point.

Graphic from Saitoh et al., (1996)
Previous modeling of UHI has been created with remote sensing-derived land cover data (Voelkel, Shandas, and Haggerty, 2016); the intent of this project is to both remove feature classification from the workflow, and leverage freely available satellite data
Question #1:
Can vehicle traverse-based in-situ temperature readings, coupled with non-Thermal Infrared satellite bands, accurately model the Urban Heat Island Effect?
Hypothesis #1:
By converting individual imagery bands into regional descriptions of their own internal variability/texture, it is possible to accurately predict urban heat. Using the spectral structure that informs classification should sidestep the need to classify land uses in the UHI model.
Question #2:
Can a UHI model created in Portland be transferred to another city?
Hypothesis #2:
A Portland UHI will have some relation to other nearby cities, however will not be as powerful of a predictor as in the area that in-situ measurements were collected.

| Band | Name | Wavelength (nm) |
Spatial Resolution (m) |
|---|---|---|---|
| B2 | Blue | 490 | 10 |
| B3 | Green | 560 | 10 |
| B4 | Red | 665 | 10 |
| B5 | Red Edge 1 | 705 | 20 |
| B6 | Red Edge 2 | 740 | 20 |
| B7 | Red Edge 3 | 783 | 20 |
| B8 | NIR | 842 | 10 |
| B8a | Red Edge 4 | 865 | 20 |
| B11 | SWIR 1 | 1610 | 20 |
| B12 | SWIR 2 | 2190 | 20 |
Data for Portland Metro and Eugene, Oregon taken on July 27, 2016. Acquired through Google Earth Engine.
Color infrared (Red=B8, Green=B3, Blue=B2)
Composite of Red-edge and SWIR bands
Textons are simply the result in raster format of a moving window analysis wherein the kernel filter weights optimize the exaggeration of texture and variability. Here is a regular kernel window, which would calculate the mean within a 5 pixel window:
## [,1] [,2] [,3] [,4] [,5]
## [1,] 0.00000000 0.00000000 0.07692308 0.00000000 0.00000000
## [2,] 0.00000000 0.07692308 0.07692308 0.07692308 0.00000000
## [3,] 0.07692308 0.07692308 0.07692308 0.07692308 0.07692308
## [4,] 0.00000000 0.07692308 0.07692308 0.07692308 0.00000000
## [5,] 0.00000000 0.00000000 0.07692308 0.00000000 0.00000000
sum of weights adds up to 1, therefore this will calculate the mean.
However, texton filters are slightly more complex. Here they are represented as rasters (for visualization purposes). All 12 filters are used in the analysis.



Filters mimic those found in the The Leung-Malik (LM) Filter Bank, which are commonly used in robotic vision. These are used to create new versions of imagery that represent a ‘vocabulary’ of structural information.
“Everything is related to everything else, but near things are more related than distant things.”
In addition to the textons, a moving window mean function was run on each band and texton raster (130 total rasters) to account for distance-based decay in correlation at 50m, 100m, 200m, 400m, and 800m.

Band 11, Filter #1
For all 650 rasters, cell values at each temperature measurement point are collected. This results in a table with 651 columns (including observed temperature) and a row for every temperature observation.



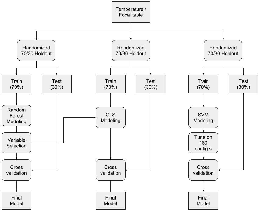
RMSE: 0.287°C

No texton rasters were highly significant!
| Rank | Band | Buffer (meters) |
Name | Wavelength (nm) |
|---|---|---|---|---|
| 1 | B2 | 800 | Blue | 490 |
| 2 | B8A | 400 | Red Edge 4 | 865 |
| 3 | B8A | 800 | Red Edge 4 | 865 |
| 4 | B2 | 400 | Blue | 490 |
| 5 | B2 | 200 | Blue | 490 |
| 6 | B12 | 400 | SWIR 2 | 2190 |
| 7 | B8 | 800 | NIR | 842 |
| 8 | B8 | 400 | NIR | 842 |
| 9 | B7 | 400 | Red Edge 3 | 783 |
| 10 | B7 | 800 | Red Edge 3 | 783 |

Band 2: Pavement | Band 8/8A/7: Vegetation | Band 12: Vegetation
Source: European Space Agency

RMSE: 0.968°C
… still running!

RMSE: 1.264°C
Question #1:
Can vehicle traverse-based in-situ temperature readings, coupled with non-Thermal Infrared satellite bands, accurately model the Urban Heat Island Effect?
Hypothesis #1:
By converting individual imagery bands into regional descriptions of their own internal variability/texture, it is possible to accurately predict urban heat.
Yes! However, the complex texton rasters had little-to-nothing to do with the models. Simple spectral texture descriptions did well in predicting urban heat.
Question #2:
Can a UHI model created in Portland be transferred to another city?
Hypothesis #2:
A Portland UHI will have some relation to other nearby cities, however will not be as powerful of a predictor as in the area that in-situ measurements were collected.
Yes, but not enough to create a satifactory UHI prediction map. The Portland UHI model did explain over 25% of the variation in heat in Eugene, however further analysis could yield a more transferable model.
Within the Portland Metro region, we see temperatures vary between 78.7°F and 93.8°F! Further research should analyze demographic issues of disproportionate exposure to excessive heat.
Unnecessary! Literature suggests potential for classification (though is silent on regression).
Currently, the model is not transferable; however, as more data is collect, I expect to see the intra-urban predictive power increase.
- Howard, L. (1820). The Climate of London: Deduced from Meteorological Observations Made at Different Places in the Neighbourhood of the Metropolis. In Two Volumes. W.Phillips.